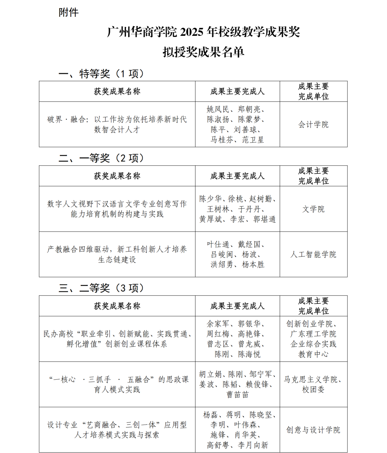
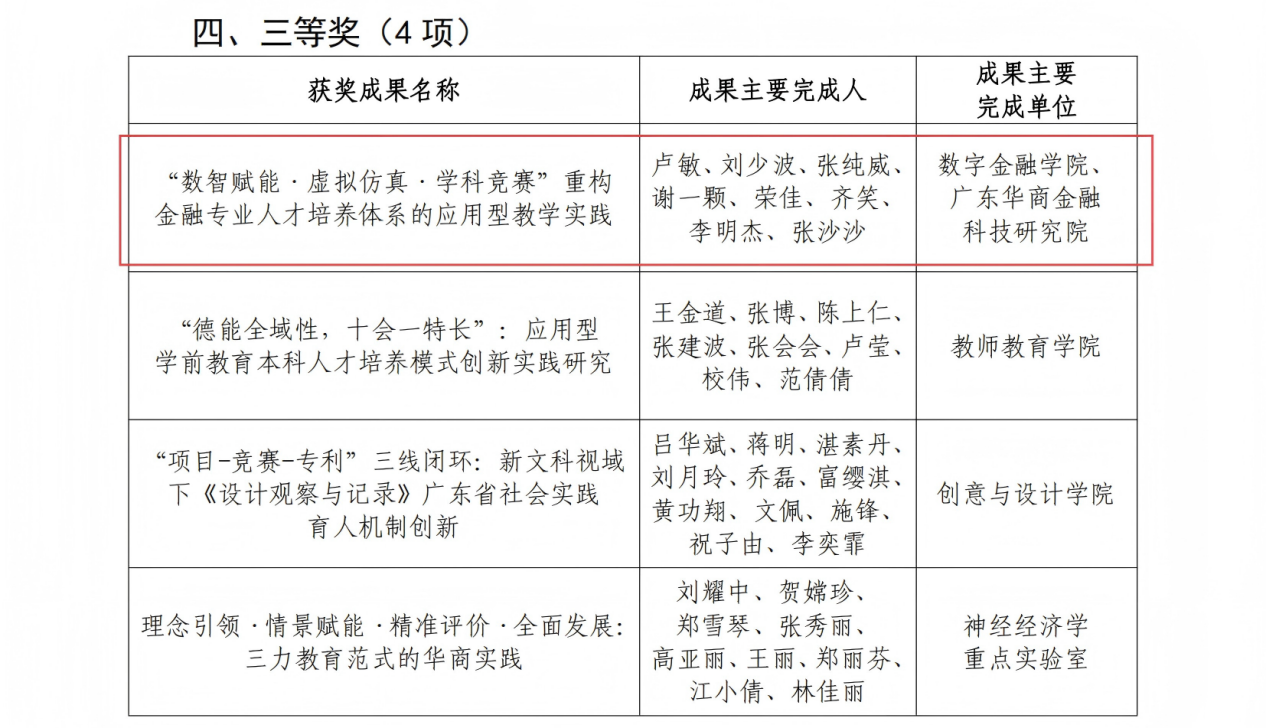
党建领航聚合力 数智赋能结硕果 ——我院卢敏老师带领的教学团队荣获校级教学成果奖三等奖 5月8日,在我校教学成果奖评选中,由党员教师卢敏副教授带领的教学团队凭借《“数智赋能·虚拟仿真·学科竞赛”重构金融专业人才培养体系的应用型教学实践》项目在全校22份申报项目的评选中脱颖而出,荣获校级教学成果奖三等奖。这一成果不仅彰显了党建引领下教学改革的显著成效,更展现了我院教学团队在数字金融专业人才培养领域的创新实践与卓越贡献。 在教学团队组建与项目推进过程中,党员教师充分发挥先锋模范作用。卢敏副教授作为团队负责人,以高度的责任感和使命感,将党建工作与教学改革紧密结合。她组织团队成员开展课程思政示范课堂教学活动,围绕教学难题进行研讨,将党的先进理论转化为推动教学创新的强大动力。在项目申报期间,党员教师兢兢业业,从方案设计到资料收集,从数据整理到成果凝练,带动团队成员积极投身教学改革实践。 该教学成果聚焦金融专业人才培养的痛点与难点,以数智技术为支撑,引入虚拟仿真教学手段,构建了“理论+实践+竞赛”三位一体的人才培养新模式。通过虚拟仿真实验平台,学生能够在模拟真实金融场景中进行实践操作,有效提升了专业技能;同时,积极组织学生参与各类学科竞赛,以赛促学、以赛促教,形成了良好的教学反馈机制。在党建引领下,团队成员凝心聚力,经过多年的探索与实践,最终将这些创新举措转化为丰硕的教学成果。 此次获奖是对团队教学改革创新的充分肯定,也是我院党建工作与教育教学深度融合的生动体现。未来,教学团队将以此次获奖为契机,持续发挥党建引领作用,进一步深化教学改革,优化人才培养体系,为培养更多适应时代需求的高素质金融专业人才贡献力量,也为其他专业的教学改革提供可借鉴的宝贵经验,推动学校教育教学质量再上新台阶。